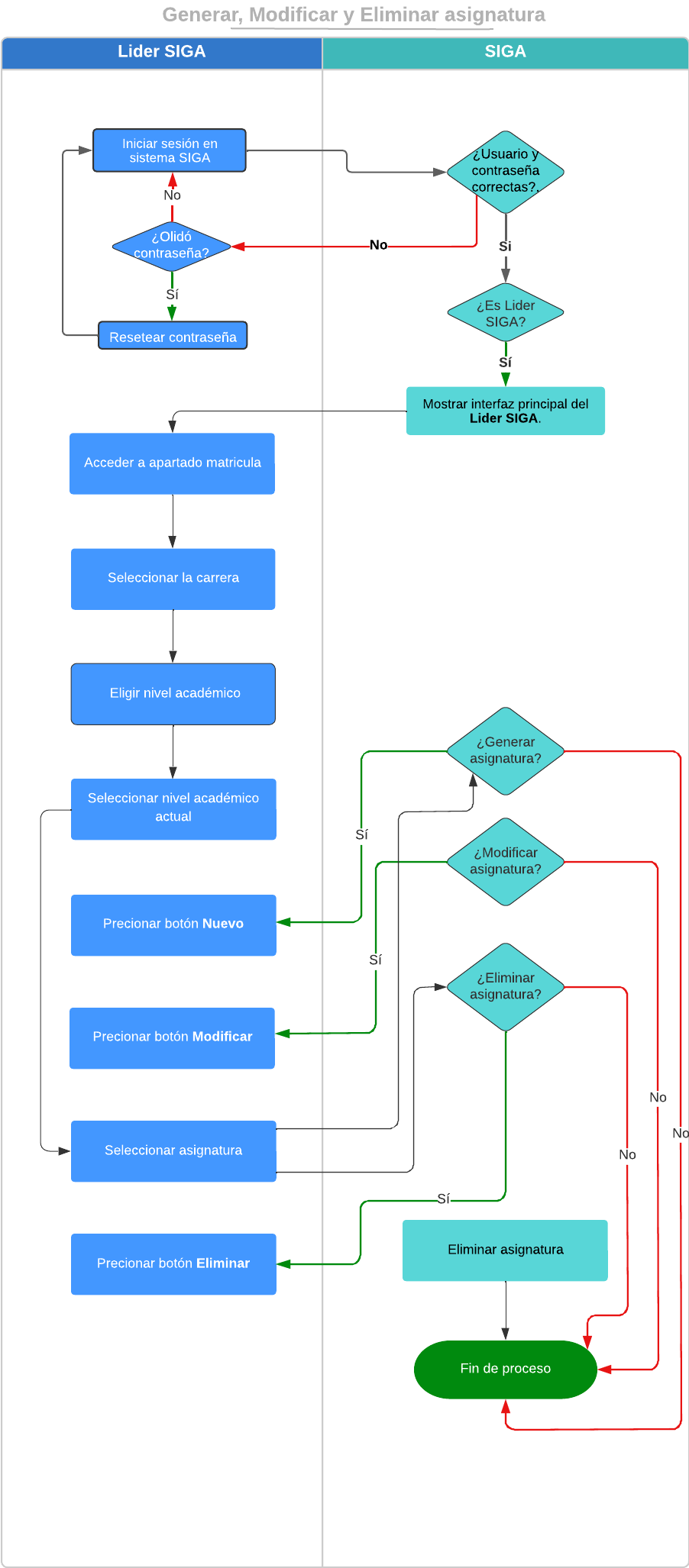
Manual para eliminar asignaturas
Presione Click Aquí para ver Video Demostrativo.
-
Para poder eliminar asignaturas coloquese en el perfil de líder siga y nos dirigimos al módulo matrícula.

-
Diríjase al menú instituto y elegimos carreras.

-
Seleccione la carrera deseada y dé click en el botón "Niveles Académicos".

-
Seleccione el semestre y presione click en el botón "Asignaturas".

-
Elija la asignatura que quiera borrar y dé click en el botón "Eliminar" y listo, ha completado el proceso de eliminar una asignatura.

Diagrama de eliminar asignatura
